projects

Personal projects and technical initiatives showcasing software development and research work.

collaborations

Synthetic Data Generator
Synthetic Data Generator 2024 Hugging Face

Added Docker containerization and Ollama integration for local LLM inference with Argilla data curation

Repo
Smol Course
Smol Course 2024 Hugging Face

Spanish translations and example notebooks for fine-tuning and dataset creation tutorials

Repo

personal

Open Deep Research Vulnerability Intelligence
Open Deep Research Vulnerability Intelligence 2025

AI-powered platform for automated vulnerability intelligence research using Hugging Face's Open Deep Research architecture

Repo HF Repo
Vulnerability Intelligence Diagrammatic Reasoning Dataset
Vulnerability Intelligence Diagrammatic Reasoning Dataset 2025

Multi-dimensional security vulnerability analysis combining four types of reasoning for valuable security decision-making insights

Repo HF Repo
Iberotales
Iberotales 2025

Aligning Language Models with the Storytelling of Ibero-American Myths and Legends.

Repo HF Repo
Corpus Historia Perú UNMSM
Corpus Historia Perú UNMSM 2025

Exam Q&A extractor using Mistral OCR for multiple-choice questions from UNMSM admission exams (1970-2020)

Repo
Personal Academic Portfolio
Personal Academic Portfolio 2023

Modern academic portfolio website built with Jekyll and GitHub Pages (this web).

Repo
Kuntur
Kuntur 2024

Legal context LLM providing personalized legal advice in Spanish and Quechua based on Peruvian legal texts

Repo HF Repo
SW Dev Multi-Agent
SW Dev Multi-Agent 2024

Multi-agent system capable of coding functional applications.

Repo
RPSLS
RPSLS 2024

Multiplatform flutter game app of Rock, Paper, Scissors, Lizard, Spock, developed entirely by AI.

Repo
DevFolio - Personal Portfolio
DevFolio - Personal Portfolio 2024

Responsive portfolio web app built with HTML, CSS, and JavaScript showcasing development projects and skills

Repo
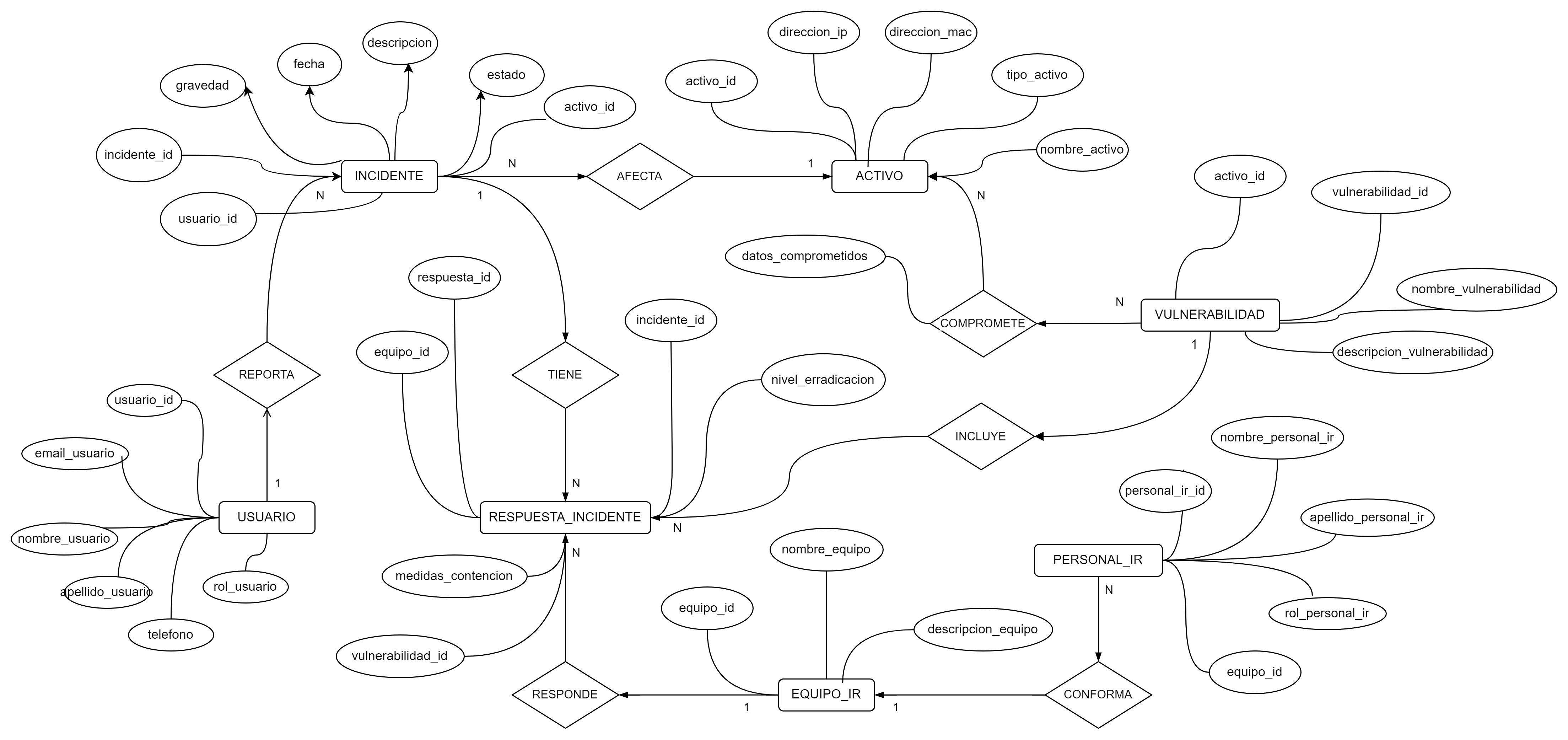
Incident Response Database
Incident Response Database 2024

Comprehensive database system for cybersecurity incident tracking and response

Repo
Obsidian Hacking Notes
Obsidian Hacking Notes 2024

Comprehensive knowledge base for cybersecurity and ethical hacking using Obsidian

Repo
Seikaly
Seikaly 2023

Web3 platform for blockchain-based badge and certificate issuance and validation system

Repo
Icecuy
Icecuy 2023

Cross-platform NFT marketplace mobile app built with Flutter for Android and iOS, supporting Polygon and Ethereum blockchains

Repo
GPT2 Offline Android App
GPT2 Offline Android App 2023

Offline mobile implementation of GPT-2 language model for Android devices

Repo